19821311892 13386202197

产品热线:
19821311892
高配版导丝输尿管摩擦力综合性测试仪
CSI-Z098-3G
上海程斯
产品介绍
CSI-Z098-3G高配版导丝输尿管摩擦力综合性测试仪


一、夹具要求
1.水下导管导丝摩擦力夹具(参考YY/T 1898-2024标准 附录B)
①形式
矩形硅胶片一对,固定在夹头上相对夹持。
②图示/尺寸要求
厚度(5±0.2)mm,宽度(15±0.3)mm,长度配合夹持系统。
③材料要求
邵氏(A)硬度为(55±10)的硅胶片制成,表面光滑平整无划痕,粗糙度(Ra)为(0.6±0.2)μm
④夹持状态示意图

2.输尿管支架固定强度夹具(参考YY/T 0872-2013 6.5.3标准)
①形式
可合为喇叭口的夹具一对
②图示/尺寸要求
半边喇叭口尺寸形状参考下图(单位mm),内侧开孔符合下图要求,外侧配合设备部件。两个工装加工一致性高,对齐固定无明显凸起。

3.输尿管支架动态摩擦力夹具(参考YY/T 0872-2013 6.5.3标准)
①形式
硅胶试验圈及固定试验圈的刚性固定件,依据产品尺寸变化夹具尺寸,共6套
②图示/尺寸要求
试验圈为厚度为1.0mm±0.05mm,直径为15mm的圆片,中央有一个直径为D1的孔。
D1为产品直径(共6种,分别为1.57mm、1.67mm、1.83mm、2.00mm、2.17mm、2.33mm、2.67mm)
试验圈固定件为夹持试验圈的刚性件,中间有直径比试验圈的孔径D1约大3mm的调节孔。
两块刚性件将试验圈固定,二者圆孔同心,刚性件固定在设备上。

③材料要求
试验圈由邵氏(A)硬度为55的硅橡胶制成;
试验圈固定件由304不锈钢等刚性件制成,外侧固定孔结合设备部件

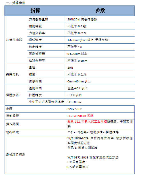
三,整机功能描述
功能1:测试导管或导丝产品表面摩擦力,在产品表面加0-20N的定夹持力,循环拉伸若干次,取各次的拉伸力值曲线,可观察产品表面摩擦力数值、变化,计算摩擦系数;
功能2:测试其他产品在水浴状态下的拉伸力,配合其他工装,无需提供夹持,例如下文提到的输尿管支架固定强度,配合喇叭口工装,水浴状态下测试;输尿管支架动态摩擦力,配合带孔硅胶片,水浴状态下拉动支架测试;
四,测试方法参考标准
设备应符合下列标准的要求
YY/T 1898-2024 血管内导管导丝 亲水性涂层牢固度试验方法
附录B 摩擦力测试法
YY/T 0872-2013 输尿管支架试验方法
6.2固定强度
6.5动态摩擦力
装机售后
1.设备供应商负责装机、调试、校准,提供使用说明,确保机器正常运转;
2.设备整机保修期一年以上;
3.设备易耗品、传感器、夹具等应提供配套的定制或采购渠道。
厂家直发 技术支持
购物保障 终生维护
一年内出现质量问题免费维修
客服微信二维码
版权所有 © 上海程斯智能科技 沪ICP备19009154号-13